Virtual net device modeling mesh point. More...
#include <mesh-point-device.h>
 Inheritance diagram for ns3::MeshPointDevice:
 Inheritance diagram for ns3::MeshPointDevice: Collaboration diagram for ns3::MeshPointDevice:
 Collaboration diagram for ns3::MeshPointDevice:| Classes | |
| struct | Statistics | 
| Public Member Functions | |
| MeshPointDevice () | |
| C-tor create empty (without interfaces and protocols) mesh point.  More... | |
| virtual | ~MeshPointDevice () | 
| D-tor.  More... | |
| Interfaces | |
| void | AddInterface (Ptr< NetDevice > port) | 
| Attach new interface to the station.  More... | |
| uint32_t | GetNInterfaces () const | 
| Ptr< NetDevice > | GetInterface (uint32_t id) const | 
| std::vector< Ptr< NetDevice > > | GetInterfaces () const | 
| Protocols | |
| void | SetRoutingProtocol (Ptr< MeshL2RoutingProtocol > protocol) | 
| Register routing protocol to be used. Protocol must be already installed on this mesh point.  More... | |
| Ptr< MeshL2RoutingProtocol > | GetRoutingProtocol () const | 
| Access current routing protocol.  More... | |
| NetDevice interface for upper layers | |
| virtual void | SetIfIndex (const uint32_t index) | 
| virtual uint32_t | GetIfIndex () const | 
| virtual Ptr< Channel > | GetChannel () const | 
| virtual Address | GetAddress () const | 
| virtual void | SetAddress (Address a) | 
| Set the address of this interface.  More... | |
| virtual bool | SetMtu (const uint16_t mtu) | 
| virtual uint16_t | GetMtu () const | 
| virtual bool | IsLinkUp () const | 
| virtual void | AddLinkChangeCallback (Callback< void > callback) | 
| virtual bool | IsBroadcast () const | 
| virtual Address | GetBroadcast () const | 
| virtual bool | IsMulticast () const | 
| virtual Address | GetMulticast (Ipv4Address multicastGroup) const | 
| Make and return a MAC multicast address using the provided multicast group.  More... | |
| virtual bool | IsPointToPoint () const | 
| Return true if the net device is on a point-to-point link.  More... | |
| virtual bool | IsBridge () const | 
| Return true if the net device is acting as a bridge.  More... | |
| virtual bool | Send (Ptr< Packet > packet, const Address &dest, uint16_t protocolNumber) | 
| virtual bool | SendFrom (Ptr< Packet > packet, const Address &source, const Address &dest, uint16_t protocolNumber) | 
| virtual Ptr< Node > | GetNode () const | 
| virtual void | SetNode (Ptr< Node > node) | 
| virtual bool | NeedsArp () const | 
| virtual void | SetReceiveCallback (NetDevice::ReceiveCallback cb) | 
| virtual void | SetPromiscReceiveCallback (NetDevice::PromiscReceiveCallback cb) | 
| virtual bool | SupportsSendFrom () const | 
| virtual Address | GetMulticast (Ipv6Address addr) const | 
| Get the MAC multicast address corresponding to the IPv6 address provided.  More... | |
| virtual void | DoDispose () | 
| This method is called by Object::Dispose or by the object's destructor, whichever comes first.  More... | |
| Statistics | |
| void | Report (std::ostream &os) const | 
| Print statistics counters.  More... | |
| void | ResetStats () | 
| Reset statistics counters.  More... | |
|  Public Member Functions inherited from ns3::NetDevice | |
| virtual | ~NetDevice () | 
|  Public Member Functions inherited from ns3::Object | |
| Object () | |
| virtual | ~Object () | 
| void | AggregateObject (Ptr< Object > other) | 
| void | Dispose (void) | 
| Run the DoDispose methods of this object and all the objects aggregated to it.  More... | |
| AggregateIterator | GetAggregateIterator (void) const | 
| virtual TypeId | GetInstanceTypeId (void) const | 
| template<typename T > | |
| Ptr< T > | GetObject (void) const | 
| template<typename T > | |
| Ptr< T > | GetObject (TypeId tid) const | 
| void | Initialize (void) | 
| This method calls the virtual DoInitialize method on all the objects aggregated to this object.  More... | |
|  Public Member Functions inherited from ns3::SimpleRefCount< Object, ObjectBase, ObjectDeleter > | |
| SimpleRefCount () | |
| Constructor.  More... | |
| SimpleRefCount (const SimpleRefCount &o) | |
| Copy constructor.  More... | |
| uint32_t | GetReferenceCount (void) const | 
| Get the reference count of the object.  More... | |
| SimpleRefCount & | operator= (const SimpleRefCount &o) | 
| Assignment.  More... | |
| void | Ref (void) const | 
| Increment the reference count.  More... | |
| void | Unref (void) const | 
| Decrement the reference count.  More... | |
|  Public Member Functions inherited from ns3::ObjectBase | |
| virtual | ~ObjectBase () | 
| Virtual destructor.  More... | |
| void | GetAttribute (std::string name, AttributeValue &value) const | 
| bool | GetAttributeFailSafe (std::string name, AttributeValue &attribute) const | 
| void | SetAttribute (std::string name, const AttributeValue &value) | 
| bool | SetAttributeFailSafe (std::string name, const AttributeValue &value) | 
| bool | TraceConnect (std::string name, std::string context, const CallbackBase &cb) | 
| bool | TraceConnectWithoutContext (std::string name, const CallbackBase &cb) | 
| bool | TraceDisconnect (std::string name, std::string context, const CallbackBase &cb) | 
| bool | TraceDisconnectWithoutContext (std::string name, const CallbackBase &cb) | 
| Static Public Member Functions | |
| static TypeId | GetTypeId () | 
| Object type ID for NS3 object system.  More... | |
|  Static Public Member Functions inherited from ns3::NetDevice | |
| static TypeId | GetTypeId (void) | 
|  Static Public Member Functions inherited from ns3::Object | |
| static TypeId | GetTypeId (void) | 
| Register this type.  More... | |
|  Static Public Member Functions inherited from ns3::SimpleRefCount< Object, ObjectBase, ObjectDeleter > | |
| static void | Cleanup (void) | 
| Noop.  More... | |
|  Static Public Member Functions inherited from ns3::ObjectBase | |
| static TypeId | GetTypeId (void) | 
| Get the type ID.  More... | |
| Private Member Functions | |
| void | DoSend (bool success, Ptr< Packet > packet, Mac48Address src, Mac48Address dst, uint16_t protocol, uint32_t iface) | 
| Response callback for L2 routing protocol.  More... | |
| void | Forward (Ptr< NetDevice > incomingPort, Ptr< const Packet > packet, uint16_t protocol, const Mac48Address src, const Mac48Address dst) | 
| Forward packet down to interfaces.  More... | |
| void | ReceiveFromDevice (Ptr< NetDevice > device, Ptr< const Packet > packet, uint16_t protocol, Address const &source, Address const &destination, PacketType packetType) | 
| Receive packet from interface.  More... | |
| Private Attributes | |
| Mac48Address | m_address | 
| Mesh point MAC address, supposed to be the address of the first added interface.  More... | |
| Ptr< BridgeChannel > | m_channel | 
| Virtual channel for upper layers.  More... | |
| std::vector< Ptr< NetDevice > > | m_ifaces | 
| List of interfaces.  More... | |
| uint32_t | m_ifIndex | 
| If index.  More... | |
| uint16_t | m_mtu | 
| MTU in bytes.  More... | |
| Ptr< Node > | m_node | 
| Parent node.  More... | |
| NetDevice::PromiscReceiveCallback | m_promiscRxCallback | 
| Promisc receive action.  More... | |
| Ptr< MeshL2RoutingProtocol > | m_routingProtocol | 
| Current routing protocol, used mainly by GetRoutingProtocol.  More... | |
| NetDevice::ReceiveCallback | m_rxCallback | 
| Receive action.  More... | |
| Device statistics counters | |
| Statistics | m_rxStats | 
| Counters.  More... | |
| Statistics | m_txStats | 
| Counters.  More... | |
| Statistics | m_fwdStats | 
| Counters.  More... | |
| Additional Inherited Members | |
|  Public Types inherited from ns3::NetDevice | |
| enum | PacketType { PACKET_HOST = 1, NS3_PACKET_HOST = PACKET_HOST, PACKET_BROADCAST, NS3_PACKET_BROADCAST = PACKET_BROADCAST, PACKET_MULTICAST, NS3_PACKET_MULTICAST = PACKET_MULTICAST, PACKET_OTHERHOST, NS3_PACKET_OTHERHOST = PACKET_OTHERHOST } | 
| Packet types are used as they are in Linux.  More... | |
| typedef Callback< bool, Ptr < NetDevice >, Ptr< const Packet >, uint16_t, const Address &, const Address &, enum PacketType > | PromiscReceiveCallback | 
| typedef Callback< bool, Ptr < NetDevice >, Ptr< const Packet >, uint16_t, const Address & > | ReceiveCallback | 
|  Protected Member Functions inherited from ns3::Object | |
| Object (const Object &o) | |
| virtual void | DoInitialize (void) | 
| This method is called only once by Object::Initialize.  More... | |
| virtual void | NotifyNewAggregate (void) | 
| This method is invoked whenever two sets of objects are aggregated together.  More... | |
|  Protected Member Functions inherited from ns3::ObjectBase | |
| void | ConstructSelf (const AttributeConstructionList &attributes) | 
| virtual void | NotifyConstructionCompleted (void) | 
| This method is invoked once all member attributes have been initialized.  More... | |
Virtual net device modeling mesh point.
Mesh point is a virtual net device which is responsible for
One of hosted L2 protocols must inplement L2RoutingProtocol interface and is used for packets forwarding.
From the level 3 point of view MeshPointDevice is similar to BridgeNetDevice, but the packets, which going through may be changed (because L2 protocols may require their own headers or tags).
Attributes:
ns3::MeshPointDevice is accessible through the following paths with Config::Set and Config::Connect:
No TraceSources are defined for this type.
 
Definition at line 49 of file mesh-point-device.h.
| ns3::MeshPointDevice::MeshPointDevice | ( | ) | 
C-tor create empty (without interfaces and protocols) mesh point.
Definition at line 58 of file mesh-point-device.cc.
References m_channel, and NS_LOG_FUNCTION_NOARGS.
| 
 | virtual | 
D-tor.
Definition at line 65 of file mesh-point-device.cc.
References m_channel, m_node, m_routingProtocol, and NS_LOG_FUNCTION_NOARGS.
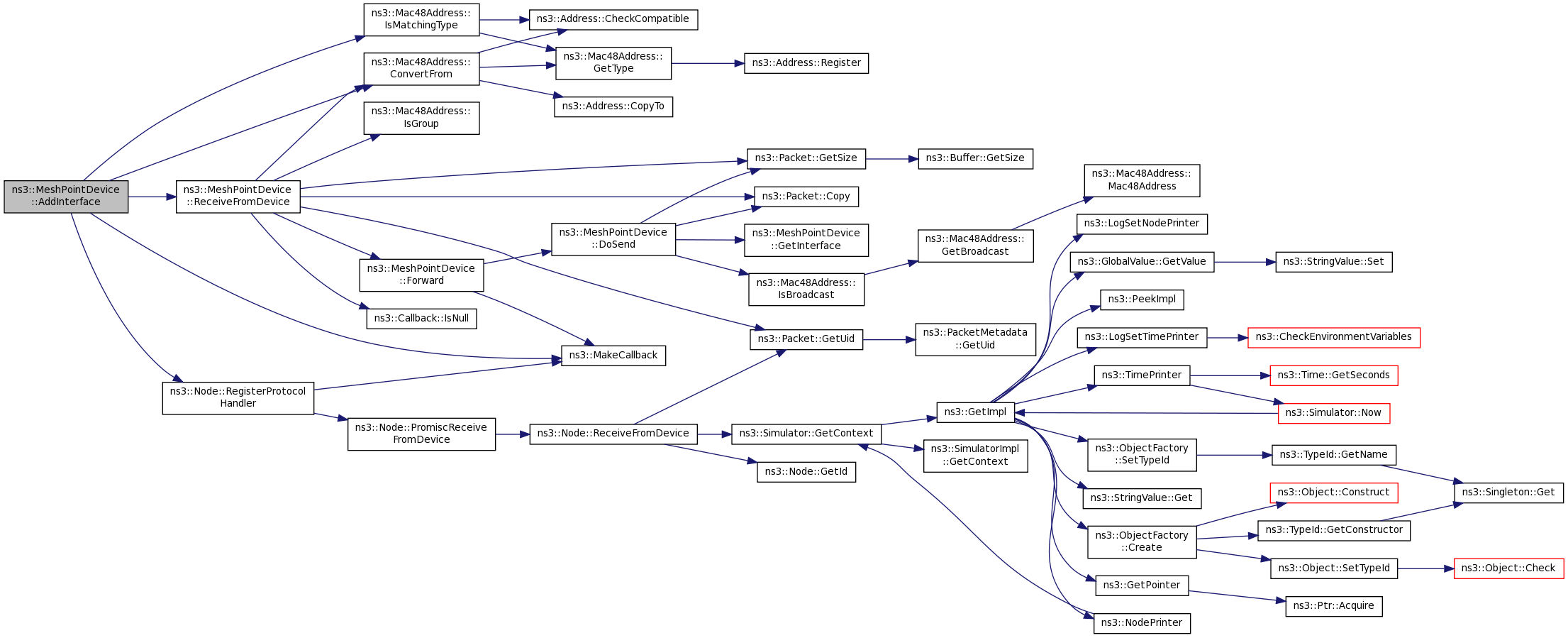
Attach new interface to the station.
Interface must support 48-bit MAC address and SendFrom method.
Definition at line 346 of file mesh-point-device.cc.
References ns3::Mac48Address::ConvertFrom(), ns3::Mac48Address::IsMatchingType(), m_address, m_channel, m_ifaces, m_node, ns3::MakeCallback(), NS_ASSERT, NS_FATAL_ERROR, NS_LOG_FUNCTION_NOARGS, ReceiveFromDevice(), and ns3::Node::RegisterProtocolHandler().
 Here is the call graph for this function:
 Here is the call graph for this function:| 
 | virtual | 
| callback | the callback to invoke | 
Add a callback invoked whenever the link status changes to UP. This callback is typically used by the IP/ARP layer to flush the ARP cache and by IPv6 stack to flush NDISC cache whenever the link goes up.
Implements ns3::NetDevice.
Definition at line 202 of file mesh-point-device.cc.
| 
 | virtual | 
This method is called by Object::Dispose or by the object's destructor, whichever comes first.
Subclasses are expected to implement their real destruction code in an overriden version of this method and chain up to their parent's implementation once they are done. i.e., for simplicity, the destructor of every subclass should be empty and its content should be moved to the associated DoDispose method.
It is safe to call GetObject from within this method.
Reimplemented from ns3::Object.
Definition at line 74 of file mesh-point-device.cc.
References ns3::Object::DoDispose(), m_channel, m_ifaces, m_node, m_routingProtocol, and NS_LOG_FUNCTION_NOARGS.
 Here is the call graph for this function:
 Here is the call graph for this function:| 
 | private | 
Response callback for L2 routing protocol.
This will be executed when routing information is ready.
| success | True is route found. | 
| packet | Packet to send | 
| src | Source MAC address | 
| dst | Destination MAC address | 
| protocol | Protocol ID | 
| iface | Interface to use (ID) for send (decided by routing protocol). All interfaces will be used if outIface = 0xffffffff | 
Definition at line 405 of file mesh-point-device.cc.
References ns3::MeshPointDevice::Statistics::broadcastData, ns3::MeshPointDevice::Statistics::broadcastDataBytes, ns3::Packet::Copy(), GetInterface(), ns3::Packet::GetSize(), ns3::Mac48Address::IsBroadcast(), m_address, m_fwdStats, m_ifaces, m_txStats, NS_LOG_DEBUG, ns3::MeshPointDevice::Statistics::unicastData, and ns3::MeshPointDevice::Statistics::unicastDataBytes.
Referenced by Forward(), Send(), and SendFrom().
 Here is the call graph for this function:
 Here is the call graph for this function: Here is the caller graph for this function:
 Here is the caller graph for this function:| 
 | private | 
Forward packet down to interfaces.
Definition at line 136 of file mesh-point-device.cc.
References DoSend(), m_routingProtocol, and ns3::MakeCallback().
Referenced by ReceiveFromDevice().
 Here is the call graph for this function:
 Here is the call graph for this function: Here is the caller graph for this function:
 Here is the caller graph for this function:| 
 | virtual | 
Implements ns3::NetDevice.
Definition at line 166 of file mesh-point-device.cc.
References m_address, and NS_LOG_FUNCTION_NOARGS.
| 
 | virtual | 
Calling this method is invalid if IsBroadcast returns not true.
Implements ns3::NetDevice.
Definition at line 215 of file mesh-point-device.cc.
References NS_LOG_FUNCTION_NOARGS.
Implements ns3::NetDevice.
Definition at line 159 of file mesh-point-device.cc.
References m_channel, and NS_LOG_FUNCTION_NOARGS.
| 
 | virtual | 
Implements ns3::NetDevice.
Definition at line 152 of file mesh-point-device.cc.
References m_ifIndex, and NS_LOG_FUNCTION_NOARGS.
| id | is interface id, 0 <= id < GetNInterfaces | 
Definition at line 328 of file mesh-point-device.cc.
References m_ifaces, and NS_FATAL_ERROR.
Referenced by DoSend().
 Here is the caller graph for this function:
 Here is the caller graph for this function:Definition at line 341 of file mesh-point-device.cc.
References m_ifaces.
| 
 | virtual | 
This value is typically used by the IP layer to perform IP fragmentation when needed.
Implements ns3::NetDevice.
Definition at line 188 of file mesh-point-device.cc.
References m_mtu, and NS_LOG_FUNCTION_NOARGS.
Referenced by GetTypeId().
 Here is the caller graph for this function:
 Here is the caller graph for this function:| 
 | virtual | 
Make and return a MAC multicast address using the provided multicast group.
RFC 1112 says that an Ipv4 host group address is mapped to an Ethernet multicast address by placing the low-order 23-bits of the IP address into the low-order 23 bits of the Ethernet multicast address 01-00-5E-00-00-00 (hex). Similar RFCs exist for Ipv6 and Eui64 mappings. This method performs the multicast address creation function appropriate to the underlying MAC address of the device. This MAC address is encapsulated in an abstract Address to avoid dependencies on the exact MAC address format.
In the case of net devices that do not support multicast, clients are expected to test NetDevice::IsMulticast and avoid attempting to map multicast packets. Subclasses of NetDevice that do support multicasting are expected to override this method and provide an implementation appropriate to the particular device.
| multicastGroup | The IP address for the multicast group destination of the packet. | 
Implements ns3::NetDevice.
Definition at line 229 of file mesh-point-device.cc.
References ns3::Mac48Address::GetMulticast(), and NS_LOG_FUNCTION.
 Here is the call graph for this function:
 Here is the call graph for this function:| 
 | virtual | 
Get the MAC multicast address corresponding to the IPv6 address provided.
| addr | IPv6 address | 
Implements ns3::NetDevice.
Definition at line 311 of file mesh-point-device.cc.
References ns3::Mac48Address::GetMulticast(), and NS_LOG_FUNCTION.
 Here is the call graph for this function:
 Here is the call graph for this function:| uint32_t ns3::MeshPointDevice::GetNInterfaces | ( | void | ) | const | 
Definition at line 321 of file mesh-point-device.cc.
References m_ifaces, and NS_LOG_FUNCTION_NOARGS.
When a subclass needs to get access to the underlying node base class to print the nodeid for example, it can invoke this method.
Implements ns3::NetDevice.
Definition at line 269 of file mesh-point-device.cc.
References m_node, and NS_LOG_FUNCTION_NOARGS.
| Ptr< MeshL2RoutingProtocol > ns3::MeshPointDevice::GetRoutingProtocol | ( | void | ) | const | 
Access current routing protocol.
Definition at line 399 of file mesh-point-device.cc.
References m_routingProtocol.
Referenced by GetTypeId().
 Here is the caller graph for this function:
 Here is the caller graph for this function:| 
 | static | 
Object type ID for NS3 object system.
Definition at line 38 of file mesh-point-device.cc.
References GetMtu(), GetRoutingProtocol(), ns3::MakePointerChecker(), SetMtu(), ns3::TypeId::SetParent(), and SetRoutingProtocol().
 Here is the call graph for this function:
 Here is the call graph for this function:| 
 | virtual | 
Return true if the net device is acting as a bridge.
Implements ns3::NetDevice.
Definition at line 244 of file mesh-point-device.cc.
References NS_LOG_FUNCTION_NOARGS.
| 
 | virtual | 
Implements ns3::NetDevice.
Definition at line 208 of file mesh-point-device.cc.
References NS_LOG_FUNCTION_NOARGS.
| 
 | virtual | 
Implements ns3::NetDevice.
Definition at line 195 of file mesh-point-device.cc.
References NS_LOG_FUNCTION_NOARGS.
| 
 | virtual | 
Implements ns3::NetDevice.
Definition at line 222 of file mesh-point-device.cc.
References NS_LOG_FUNCTION_NOARGS.
| 
 | virtual | 
Return true if the net device is on a point-to-point link.
Implements ns3::NetDevice.
Definition at line 237 of file mesh-point-device.cc.
References NS_LOG_FUNCTION_NOARGS.
| 
 | virtual | 
Called by higher-layers to check if this NetDevice requires ARP to be used.
Implements ns3::NetDevice.
Definition at line 283 of file mesh-point-device.cc.
References NS_LOG_FUNCTION_NOARGS.
| 
 | private | 
Receive packet from interface.
Definition at line 94 of file mesh-point-device.cc.
References ns3::MeshPointDevice::Statistics::broadcastData, ns3::MeshPointDevice::Statistics::broadcastDataBytes, ns3::Mac48Address::ConvertFrom(), ns3::Packet::Copy(), Forward(), ns3::Packet::GetSize(), ns3::Packet::GetUid(), ns3::Mac48Address::IsGroup(), ns3::Callback< R, T1, T2, T3, T4, T5, T6, T7, T8, T9 >::IsNull(), m_address, m_promiscRxCallback, m_routingProtocol, m_rxCallback, m_rxStats, NS_LOG_DEBUG, NS_LOG_FUNCTION_NOARGS, ns3::MeshPointDevice::Statistics::unicastData, and ns3::MeshPointDevice::Statistics::unicastDataBytes.
Referenced by AddInterface().
 Here is the call graph for this function:
 Here is the call graph for this function: Here is the caller graph for this function:
 Here is the caller graph for this function:| void ns3::MeshPointDevice::Report | ( | std::ostream & | os | ) | const | 
Print statistics counters.
Definition at line 447 of file mesh-point-device.cc.
References ns3::MeshPointDevice::Statistics::broadcastData, ns3::MeshPointDevice::Statistics::broadcastDataBytes, m_fwdStats, m_rxStats, m_txStats, ns3::MeshPointDevice::Statistics::unicastData, and ns3::MeshPointDevice::Statistics::unicastDataBytes.
| void ns3::MeshPointDevice::ResetStats | ( | ) | 
Reset statistics counters.
Definition at line 466 of file mesh-point-device.cc.
References m_fwdStats, m_rxStats, and m_txStats.
| 
 | virtual | 
| packet | packet sent from above down to Network Device | 
| dest | mac address of the destination (already resolved) | 
| protocolNumber | identifies the type of payload contained in this packet. Used to call the right L3Protocol when the packet is received. | 
Called from higher layer to send packet into Network Device to the specified destination Address
Implements ns3::NetDevice.
Definition at line 251 of file mesh-point-device.cc.
References ns3::Mac48Address::ConvertFrom(), DoSend(), m_address, m_ifIndex, m_routingProtocol, and ns3::MakeCallback().
 Here is the call graph for this function:
 Here is the call graph for this function:| 
 | virtual | 
| packet | packet sent from above down to Network Device | 
| source | source mac address (so called "MAC spoofing") | 
| dest | mac address of the destination (already resolved) | 
| protocolNumber | identifies the type of payload contained in this packet. Used to call the right L3Protocol when the packet is received. | 
Called from higher layer to send packet into Network Device with the specified source and destination Addresses.
Implements ns3::NetDevice.
Definition at line 259 of file mesh-point-device.cc.
References ns3::Mac48Address::ConvertFrom(), DoSend(), m_ifIndex, m_routingProtocol, and ns3::MakeCallback().
 Here is the call graph for this function:
 Here is the call graph for this function:| 
 | virtual | 
Set the address of this interface.
| address | address to set | 
Implements ns3::NetDevice.
Definition at line 173 of file mesh-point-device.cc.
References ns3::Mac48Address::ConvertFrom(), m_address, and NS_LOG_WARN.
 Here is the call graph for this function:
 Here is the call graph for this function:| 
 | virtual | 
| index | ifIndex of the device | 
Implements ns3::NetDevice.
Definition at line 145 of file mesh-point-device.cc.
References m_ifIndex, and NS_LOG_FUNCTION_NOARGS.
| 
 | virtual | 
| mtu | MTU value, in bytes, to set for the device | 
Override for default MTU defined on a per-type basis.
Implements ns3::NetDevice.
Definition at line 180 of file mesh-point-device.cc.
References m_mtu, and NS_LOG_FUNCTION_NOARGS.
Referenced by GetTypeId().
 Here is the caller graph for this function:
 Here is the caller graph for this function:| node | the node associated to this netdevice. | 
This method is called from ns3::Node::AddDevice.
Implements ns3::NetDevice.
Definition at line 276 of file mesh-point-device.cc.
References m_node, and NS_LOG_FUNCTION_NOARGS.
| 
 | virtual | 
| cb | callback to invoke whenever a packet has been received in promiscuous mode and must be forwarded to the higher layers. | 
Enables netdevice promiscuous mode and sets the callback that will handle promiscuous mode packets. Note, promiscuous mode packets means all packets, including those packets that can be sensed by the netdevice but which are intended to be received by other hosts.
Implements ns3::NetDevice.
Definition at line 297 of file mesh-point-device.cc.
References m_promiscRxCallback, and NS_LOG_FUNCTION_NOARGS.
| 
 | virtual | 
| cb | callback to invoke whenever a packet has been received and must be forwarded to the higher layers. | 
Implements ns3::NetDevice.
Definition at line 290 of file mesh-point-device.cc.
References m_rxCallback, and NS_LOG_FUNCTION_NOARGS.
| void ns3::MeshPointDevice::SetRoutingProtocol | ( | Ptr< MeshL2RoutingProtocol > | protocol | ) | 
Register routing protocol to be used. Protocol must be already installed on this mesh point.
Definition at line 390 of file mesh-point-device.cc.
References m_routingProtocol, NS_ASSERT_MSG, NS_LOG_FUNCTION_NOARGS, and ns3::PeekPointer().
Referenced by GetTypeId().
 Here is the call graph for this function:
 Here is the call graph for this function: Here is the caller graph for this function:
 Here is the caller graph for this function:| 
 | virtual | 
Implements ns3::NetDevice.
Definition at line 304 of file mesh-point-device.cc.
References NS_LOG_FUNCTION_NOARGS.
| 
 | private | 
Mesh point MAC address, supposed to be the address of the first added interface.
Definition at line 156 of file mesh-point-device.h.
Referenced by AddInterface(), DoSend(), GetAddress(), ReceiveFromDevice(), Send(), and SetAddress().
| 
 | private | 
Virtual channel for upper layers.
Definition at line 166 of file mesh-point-device.h.
Referenced by AddInterface(), DoDispose(), GetChannel(), MeshPointDevice(), and ~MeshPointDevice().
| 
 | private | 
Counters.
Definition at line 182 of file mesh-point-device.h.
Referenced by DoSend(), Report(), and ResetStats().
List of interfaces.
Definition at line 160 of file mesh-point-device.h.
Referenced by AddInterface(), DoDispose(), DoSend(), GetInterface(), GetInterfaces(), and GetNInterfaces().
| 
 | private | 
If index.
Definition at line 162 of file mesh-point-device.h.
Referenced by GetIfIndex(), Send(), SendFrom(), and SetIfIndex().
| 
 | private | 
MTU in bytes.
Definition at line 164 of file mesh-point-device.h.
Parent node.
Definition at line 158 of file mesh-point-device.h.
Referenced by AddInterface(), DoDispose(), GetNode(), SetNode(), and ~MeshPointDevice().
| 
 | private | 
Promisc receive action.
Definition at line 154 of file mesh-point-device.h.
Referenced by ReceiveFromDevice(), and SetPromiscReceiveCallback().
| 
 | private | 
Current routing protocol, used mainly by GetRoutingProtocol.
Definition at line 168 of file mesh-point-device.h.
Referenced by DoDispose(), Forward(), GetRoutingProtocol(), ReceiveFromDevice(), Send(), SendFrom(), SetRoutingProtocol(), and ~MeshPointDevice().
| 
 | private | 
Receive action.
Definition at line 152 of file mesh-point-device.h.
Referenced by ReceiveFromDevice(), and SetReceiveCallback().
| 
 | private | 
Counters.
Definition at line 182 of file mesh-point-device.h.
Referenced by ReceiveFromDevice(), Report(), and ResetStats().
| 
 | private | 
Counters.
Definition at line 182 of file mesh-point-device.h.
Referenced by DoSend(), Report(), and ResetStats().