A Discrete-Event Network Simulator
API
ns3::MeshWifiInterfaceMac Class Reference

Basic MAC of mesh point Wi-Fi interface. More...

#include "mesh-wifi-interface-mac.h"

+ Inheritance diagram for ns3::MeshWifiInterfaceMac:
+ Collaboration diagram for ns3::MeshWifiInterfaceMac:

Classes

struct  Statistics
 

Public Member Functions

 MeshWifiInterfaceMac ()
 C-tor. More...
 
virtual ~MeshWifiInterfaceMac ()
 D-tor. More...
 
int64_t AssignStreams (int64_t stream)
 Assign a fixed random variable stream number to the random variables used by this model. More...
 
bool CheckSupportedRates (SupportedRates rates) const
 
virtual void Enqueue (Ptr< const Packet > packet, Mac48Address to, Mac48Address from)
 
virtual void Enqueue (Ptr< const Packet > packet, Mac48Address to)
 
virtual void FinishConfigureStandard (enum WifiPhyStandard standard)
 
WifiPhyStandard GetPhyStandard () const
 
SupportedRates GetSupportedRates () const
 
void Report (std::ostream &) const
 Statistics: More...
 
void ResetStats ()
 
void SendManagementFrame (Ptr< Packet > frame, const WifiMacHeader &hdr)
 To be used by plugins sending management frames. More...
 
void SetBeaconGeneration (bool enable)
 Enable/disable beacons. More...
 
virtual void SetLinkUpCallback (Callback< void > linkUp)
 
virtual bool SupportsSendFrom () const
 
Each mesh point interfaces must know the mesh point address
void SetMeshPointAddress (Mac48Address)
 
Mac48Address GetMeshPointAddress () const
 
Beacons
void SetRandomStartDelay (Time interval)
 Set maximum initial random delay before first beacon. More...
 
void SetBeaconInterval (Time interval)
 Set interval between two successive beacons. More...
 
Time GetBeaconInterval () const
 
Time GetTbtt () const
 Next beacon frame time. More...
 
void ShiftTbtt (Time shift)
 Shift TBTT. More...
 
Plugins
void InstallPlugin (Ptr< MeshWifiInterfaceMacPlugin > plugin)
 Install plugin. More...
 
Channel switching

Channel center frequency = Channel starting frequency + 5 * channel_id (MHz), where Starting channel frequency is standard-dependent as defined in IEEE 802.11-2007 17.3.8.3.2.

Number of channels to use must be limited elsewhere.

uint16_t GetFrequencyChannel () const
 Current channel Id. More...
 
void SwitchFrequencyChannel (uint16_t new_id)
 Switch channel. More...
 
Metric Calculation routines:
void SetLinkMetricCallback (Callback< uint32_t, Mac48Address, Ptr< MeshWifiInterfaceMac > > cb)
 
uint32_t GetLinkMetric (Mac48Address peerAddress)
 
- Public Member Functions inherited from ns3::RegularWifiMac
 RegularWifiMac ()
 
virtual ~RegularWifiMac ()
 
Time GetAckTimeout (void) const
 
virtual Mac48Address GetAddress (void) const
 
virtual Time GetBasicBlockAckTimeout (void) const
 
virtual Mac48Address GetBssid (void) const
 
virtual Time GetCompressedBlockAckTimeout (void) const
 
Time GetCtsTimeout (void) const
 
bool GetCtsToSelfSupported () const
 Return whether the device supports CTS-to-self capability. More...
 
Time GetEifsNoDifs (void) const
 
HtCapabilities GetHtCapabilities (void) const
 Return the HT capability of the device. More...
 
Time GetPifs (void) const
 
Time GetRifs (void) const
 
virtual bool GetShortSlotTimeSupported (void) const
 
Time GetSifs (void) const
 
Time GetSlot (void) const
 
virtual Ssid GetSsid (void) const
 
VhtCapabilities GetVhtCapabilities (void) const
 Return the VHT capability of the device. More...
 
virtual Ptr< WifiPhyGetWifiPhy (void) const
 
virtual Ptr< WifiRemoteStationManagerGetWifiRemoteStationManager (void) const
 
virtual void ResetWifiPhy (void)
 removes attached WifiPhy device from this MAC. More...
 
void SetAckTimeout (Time ackTimeout)
 
virtual void SetAddress (Mac48Address address)
 
virtual void SetBasicBlockAckTimeout (Time blockAckTimeout)
 
virtual void SetBssid (Mac48Address bssid)
 
virtual void SetCompressedBlockAckTimeout (Time blockAckTimeout)
 
void SetCtsTimeout (Time ctsTimeout)
 
void SetCtsToSelfSupported (bool enable)
 Enable or disable CTS-to-self feature. More...
 
void SetEifsNoDifs (Time eifsNoDifs)
 
virtual void SetForwardUpCallback (ForwardUpCallback upCallback)
 
virtual void SetLinkDownCallback (Callback< void > linkDown)
 
void SetPifs (Time pifs)
 
virtual void SetPromisc (void)
 Sets the interface in promiscuous mode. More...
 
void SetRifs (Time rifs)
 
virtual void SetShortSlotTimeSupported (bool enable)
 Enable or disable short slot time feature. More...
 
void SetSifs (Time sifs)
 
void SetSlot (Time slotTime)
 
virtual void SetSsid (Ssid ssid)
 
virtual void SetWifiPhy (Ptr< WifiPhy > phy)
 
virtual void SetWifiRemoteStationManager (Ptr< WifiRemoteStationManager > stationManager)
 
- Public Member Functions inherited from ns3::WifiMac
void ConfigureStandard (enum WifiPhyStandard standard)
 
Time GetMaxPropagationDelay (void) const
 
Time GetMsduLifetime (void) const
 
void NotifyPromiscRx (Ptr< const Packet > packet)
 
void NotifyRx (Ptr< const Packet > packet)
 
void NotifyRxDrop (Ptr< const Packet > packet)
 
void NotifyTx (Ptr< const Packet > packet)
 
void NotifyTxDrop (Ptr< const Packet > packet)
 
virtual void SetForwardUpCallback (Callback< void, Ptr< Packet >, Mac48Address, Mac48Address > upCallback)=0
 
void SetMaxPropagationDelay (Time delay)
 
- Public Member Functions inherited from ns3::Object
 Object ()
 Constructor. More...
 
virtual ~Object ()
 Destructor. More...
 
void AggregateObject (Ptr< Object > other)
 Aggregate two Objects together. More...
 
void Dispose (void)
 Dispose of this Object. More...
 
AggregateIterator GetAggregateIterator (void) const
 Get an iterator to the Objects aggregated to this one. More...
 
virtual TypeId GetInstanceTypeId (void) const
 Implement the GetInstanceTypeId method defined in ObjectBase. More...
 
template<typename T >
Ptr< T > GetObject (void) const
 Get a pointer to the requested aggregated Object. More...
 
template<typename T >
Ptr< T > GetObject (TypeId tid) const
 Get a pointer to the requested aggregated Object by TypeId. More...
 
void Initialize (void)
 Invoke DoInitialize on all Objects aggregated to this one. More...
 
bool IsInitialized (void) const
 Check if the object has been initialized. More...
 
- Public Member Functions inherited from ns3::SimpleRefCount< Object, ObjectBase, ObjectDeleter >
 SimpleRefCount ()
 Constructor. More...
 
 SimpleRefCount (const SimpleRefCount &o)
 Copy constructor. More...
 
uint32_t GetReferenceCount (void) const
 Get the reference count of the object. More...
 
SimpleRefCountoperator= (const SimpleRefCount &o)
 Assignment. More...
 
void Ref (void) const
 Increment the reference count. More...
 
void Unref (void) const
 Decrement the reference count. More...
 
- Public Member Functions inherited from ns3::ObjectBase
virtual ~ObjectBase ()
 Virtual destructor. More...
 
void GetAttribute (std::string name, AttributeValue &value) const
 Get the value of an attribute, raising fatal errors if unsuccessful. More...
 
bool GetAttributeFailSafe (std::string name, AttributeValue &value) const
 Get the value of an attribute without raising erros. More...
 
void SetAttribute (std::string name, const AttributeValue &value)
 Set a single attribute, raising fatal errors if unsuccessful. More...
 
bool SetAttributeFailSafe (std::string name, const AttributeValue &value)
 Set a single attribute without raising errors. More...
 
bool TraceConnect (std::string name, std::string context, const CallbackBase &cb)
 Connect a TraceSource to a Callback with a context. More...
 
bool TraceConnectWithoutContext (std::string name, const CallbackBase &cb)
 Connect a TraceSource to a Callback without a context. More...
 
bool TraceDisconnect (std::string name, std::string context, const CallbackBase &cb)
 Disconnect from a TraceSource a Callback previously connected with a context. More...
 
bool TraceDisconnectWithoutContext (std::string name, const CallbackBase &cb)
 Disconnect from a TraceSource a Callback previously connected without a context. More...
 

Static Public Member Functions

static TypeId GetTypeId ()
 Never forget to support typeid. More...
 
- Static Public Member Functions inherited from ns3::RegularWifiMac
static TypeId GetTypeId (void)
 
- Static Public Member Functions inherited from ns3::WifiMac
static TypeId GetTypeId (void)
 
- Static Public Member Functions inherited from ns3::Object
static TypeId GetTypeId (void)
 Register this type. More...
 
- Static Public Member Functions inherited from ns3::SimpleRefCount< Object, ObjectBase, ObjectDeleter >
static void Cleanup (void)
 Noop. More...
 
- Static Public Member Functions inherited from ns3::ObjectBase
static TypeId GetTypeId (void)
 Get the type ID. More...
 

Private Types

typedef std::vector< Ptr< MeshWifiInterfaceMacPlugin > > PluginList
 

Private Member Functions

virtual void DoDispose ()
 Real d-tor. More...
 
virtual void DoInitialize ()
 Initialize() implementation. More...
 
void ForwardDown (Ptr< const Packet > packet, Mac48Address from, Mac48Address to)
 Send frame. More...
 
bool GetBeaconGeneration () const
 Get current beaconing status. More...
 
void Receive (Ptr< Packet > packet, WifiMacHeader const *hdr)
 Frame receive handler. More...
 
void ScheduleNextBeacon ()
 Schedule next beacon. More...
 
void SendBeacon ()
 Send beacon. More...
 

Private Attributes

EventId m_beaconSendEvent
 "Timer" for the next beacon More...
 
Ptr< UniformRandomVariablem_coefficient
 Add randomness to beacon generation. More...
 
Callback< uint32_t, Mac48Address, Ptr< MeshWifiInterfaceMac > > m_linkMetricCallback
 
Mac48Address m_mpAddress
 Mesh point address. More...
 
PluginList m_plugins
 List of all installed plugins. More...
 
WifiPhyStandard m_standard
 Current PHY standard: needed to configure metric. More...
 
Mesh timing intervals
bool m_beaconEnable
 whether beaconing is enabled More...
 
Time m_beaconInterval
 Beaconing interval. More...
 
Time m_randomStart
 Maximum delay before first beacon. More...
 
Time m_tbtt
 Time for the next frame. More...
 
Statistics:
Statistics m_stats
 

Additional Inherited Members

- Public Types inherited from ns3::RegularWifiMac
typedef Callback< void, Ptr< Packet >, Mac48Address, Mac48AddressForwardUpCallback
 This type defines the callback of a higher layer that a WifiMac(-derived) object invokes to pass a packet up the stack. More...
 
- Protected Types inherited from ns3::RegularWifiMac
typedef std::map< AcIndex, Ptr< EdcaTxopN > > EdcaQueues
 This type defines a mapping between an Access Category index, and a pointer to the corresponding channel access function. More...
 
- Protected Member Functions inherited from ns3::RegularWifiMac
void ConfigureContentionWindow (uint32_t cwMin, uint32_t cwMax)
 
virtual void DeaggregateAmsduAndForward (Ptr< Packet > aggregatedPacket, const WifiMacHeader *hdr)
 This method can be called to de-aggregate an A-MSDU and forward the constituent packets up the stack. More...
 
void ForwardUp (Ptr< Packet > packet, Mac48Address from, Mac48Address to)
 Forward the packet up to the device. More...
 
Ptr< EdcaTxopNGetBEQueue (void) const
 Accessor for the AC_BE channel access function. More...
 
Ptr< EdcaTxopNGetBKQueue (void) const
 Accessor for the AC_BK channel access function. More...
 
Ptr< DcaTxopGetDcaTxop (void) const
 Accessor for the DCF object. More...
 
bool GetDsssSupported () const
 Return whether the device supports DSSS. More...
 
bool GetErpSupported () const
 Return whether the device supports ERP. More...
 
bool GetHtSupported () const
 Return whether the device supports HT. More...
 
bool GetQosSupported () const
 Return whether the device supports QoS. More...
 
bool GetVhtSupported () const
 Return whether the device supports VHT. More...
 
Ptr< EdcaTxopNGetVIQueue (void) const
 Accessor for the AC_VI channel access function. More...
 
Ptr< EdcaTxopNGetVOQueue (void) const
 Accessor for the AC_VO channel access function. More...
 
virtual void SendAddBaResponse (const MgtAddBaRequestHeader *reqHdr, Mac48Address originator)
 This method can be called to accept a received ADDBA Request. More...
 
void SetDsssSupported (bool enable)
 Enable or disable DSSS support for the device. More...
 
void SetErpSupported (bool enable)
 Enable or disable ERP support for the device. More...
 
void SetHtSupported (bool enable)
 Enable or disable HT support for the device. More...
 
void SetQosSupported (bool enable)
 Enable or disable QoS support for the device. More...
 
void SetTypeOfStation (TypeOfStation type)
 This method is invoked by a subclass to specify what type of station it is implementing. More...
 
void SetVhtSupported (bool enable)
 Enable or disable VHT support for the device. More...
 
virtual void TxFailed (const WifiMacHeader &hdr)
 The packet we sent was successfully received by the receiver (i.e. More...
 
virtual void TxOk (const WifiMacHeader &hdr)
 The packet we sent was successfully received by the receiver (i.e. More...
 
- Protected Member Functions inherited from ns3::WifiMac
void ConfigureDcf (Ptr< Dcf > dcf, uint32_t cwmin, uint32_t cwmax, bool isDsss, enum AcIndex ac)
 
- Protected Member Functions inherited from ns3::Object
 Object (const Object &o)
 Copy an Object. More...
 
virtual void NotifyNewAggregate (void)
 Notify all Objects aggregated to this one of a new Object being aggregated. More...
 
- Protected Member Functions inherited from ns3::ObjectBase
void ConstructSelf (const AttributeConstructionList &attributes)
 Complete construction of ObjectBase; invoked by derived classes. More...
 
virtual void NotifyConstructionCompleted (void)
 Notifier called once the ObjectBase is fully constructed. More...
 
- Protected Attributes inherited from ns3::RegularWifiMac
Ptr< DcaTxopm_dca
 This holds a pointer to the DCF instance for this WifiMac - used for transmission of frames to non-QoS peers. More...
 
DcfManagerm_dcfManager
 DCF manager (access to channel) More...
 
bool m_dsssSupported
 This Boolean is set true iff this WifiMac is to model 802.11b. More...
 
EdcaQueues m_edca
 This is a map from Access Category index to the corresponding channel access function. More...
 
bool m_erpSupported
 This Boolean is set true iff this WifiMac is to model 802.11g. More...
 
ForwardUpCallback m_forwardUp
 Callback to forward packet up the stack. More...
 
bool m_htSupported
 This Boolean is set true iff this WifiMac is to model 802.11n. More...
 
Callback< void > m_linkDown
 Callback when a link is down. More...
 
Callback< void > m_linkUp
 Callback when a link is up. More...
 
Ptr< MacLowm_low
 MacLow (RTS, CTS, DATA, ACK etc.) More...
 
Ptr< WifiPhym_phy
 Wifi PHY. More...
 
bool m_qosSupported
 This Boolean is set true iff this WifiMac is to model 802.11e/WMM style Quality of Service. More...
 
MacRxMiddlem_rxMiddle
 RX middle (de-fragmentation etc.) More...
 
Ssid m_ssid
 Service Set ID (SSID) More...
 
Ptr< WifiRemoteStationManagerm_stationManager
 Remote station manager (rate control, RTS/CTS/fragmentation thresholds etc.) More...
 
MacTxMiddlem_txMiddle
 TX middle (aggregation etc.) More...
 
bool m_vhtSupported
 This Boolean is set true iff this WifiMac is to model 802.11ac. More...
 

Detailed Description

Basic MAC of mesh point Wi-Fi interface.

Its function is extendable through plugins mechanism.

Now only three output queues are used:

  • beacons (PIFS and no backoff),
  • background traffic,
  • management and priority traffic.

Config Paths

ns3::MeshWifiInterfaceMac is accessible through the following paths with Config::Set and Config::Connect:

  • "/NodeList/[i]/DeviceList/[i]/$ns3::WifiNetDevice/Mac/$ns3::RegularWifiMac/$ns3::MeshWifiInterfaceMac"
  • "/NodeList/[i]/DeviceList/[i]/$ns3::WifiNetDevice/Mac/$ns3::MeshWifiInterfaceMac"

Attributes

  • BeaconInterval: Beacon Interval
    • Set with class: ns3::TimeValue
    • Underlying type: Time –9223372036854775808.0ns:+9223372036854775807.0ns
    • Initial value: +500000000.0ns
    • Flags: construct write read
  • RandomStart: Window when beacon generating starts (uniform random) in seconds
    • Set with class: ns3::TimeValue
    • Underlying type: Time –9223372036854775808.0ns:+9223372036854775807.0ns
    • Initial value: +500000000.0ns
    • Flags: construct write read
  • BeaconGeneration: Enable/Disable Beaconing.
    • Set with class: BooleanValue
    • Underlying type: bool
    • Initial value: true
    • Flags: construct write read

Attributes defined in parent class ns3::RegularWifiMac

  • QosSupported: This Boolean attribute is set to enable 802.11e/WMM-style QoS support at this STA.
    • Set with class: BooleanValue
    • Underlying type: bool
    • Initial value: false
    • Flags: construct write read
  • HtSupported: This Boolean attribute is set to enable 802.11n support at this STA.
    • Set with class: BooleanValue
    • Underlying type: bool
    • Initial value: false
    • Flags: construct write read
  • VhtSupported: This Boolean attribute is set to enable 802.11ac support at this STA.
    • Set with class: BooleanValue
    • Underlying type: bool
    • Initial value: false
    • Flags: construct write read
  • CtsToSelfSupported: Use CTS to Self when using a rate that is not in the basic rate set.
    • Set with class: BooleanValue
    • Underlying type: bool
    • Initial value: false
    • Flags: construct write read
  • VO_MaxAmsduSize: Maximum length in bytes of an A-MSDU for AC_VO access class.
    • Set with class: ns3::UintegerValue
    • Underlying type: uint32_t 0:4294967295
    • Initial value: 0
    • Flags: construct write
  • VI_MaxAmsduSize: Maximum length in bytes of an A-MSDU for AC_VI access class.
    • Set with class: ns3::UintegerValue
    • Underlying type: uint32_t 0:4294967295
    • Initial value: 0
    • Flags: construct write
  • BE_MaxAmsduSize: Maximum length in bytes of an A-MSDU for AC_BE access class.
    • Set with class: ns3::UintegerValue
    • Underlying type: uint32_t 0:4294967295
    • Initial value: 0
    • Flags: construct write
  • BK_MaxAmsduSize: Maximum length in bytes of an A-MSDU for AC_BK access class.
    • Set with class: ns3::UintegerValue
    • Underlying type: uint32_t 0:4294967295
    • Initial value: 0
    • Flags: construct write
  • VO_MaxAmpduSize: Maximum length in bytes of an A-MPDU for AC_VO access class.
    • Set with class: ns3::UintegerValue
    • Underlying type: uint32_t 0:4294967295
    • Initial value: 0
    • Flags: construct write
  • VI_MaxAmpduSize: Maximum length in bytes of an A-MPDU for AC_VI access class.
    • Set with class: ns3::UintegerValue
    • Underlying type: uint32_t 0:4294967295
    • Initial value: 65535
    • Flags: construct write
  • BE_MaxAmpduSize: Maximum length in bytes of an A-MPDU for AC_BE access class.
    • Set with class: ns3::UintegerValue
    • Underlying type: uint32_t 0:4294967295
    • Initial value: 65535
    • Flags: construct write
  • BK_MaxAmpduSize: Maximum length in bytes of an A-MPDU for AC_BK access class.
    • Set with class: ns3::UintegerValue
    • Underlying type: uint32_t 0:4294967295
    • Initial value: 0
    • Flags: construct write
  • VO_BlockAckThreshold: If number of packets in VO queue reaches this value, block ack mechanism is used. If this value is 0, block ack is never used.
    • Set with class: ns3::UintegerValue
    • Underlying type: uint8_t 0:64
    • Initial value: 0
    • Flags: construct write
  • VI_BlockAckThreshold: If number of packets in VI queue reaches this value, block ack mechanism is used. If this value is 0, block ack is never used.
    • Set with class: ns3::UintegerValue
    • Underlying type: uint8_t 0:64
    • Initial value: 0
    • Flags: construct write
  • BE_BlockAckThreshold: If number of packets in BE queue reaches this value, block ack mechanism is used. If this value is 0, block ack is never used.
    • Set with class: ns3::UintegerValue
    • Underlying type: uint8_t 0:64
    • Initial value: 0
    • Flags: construct write
  • BK_BlockAckThreshold: If number of packets in BK queue reaches this value, block ack mechanism is used. If this value is 0, block ack is never used.
    • Set with class: ns3::UintegerValue
    • Underlying type: uint8_t 0:64
    • Initial value: 0
    • Flags: construct write
  • VO_BlockAckInactivityTimeout: Represents max time (blocks of 1024 micro seconds) allowed for block ackinactivity for AC_VO. If this value isn't equal to 0 a timer start after that ablock ack setup is completed and will be reset every time that a block ackframe is received. If this value is 0, block ack inactivity timeout won't be used.
    • Set with class: ns3::UintegerValue
    • Underlying type: uint16_t 0:65535
    • Initial value: 0
    • Flags: construct write
  • VI_BlockAckInactivityTimeout: Represents max time (blocks of 1024 micro seconds) allowed for block ackinactivity for AC_VI. If this value isn't equal to 0 a timer start after that ablock ack setup is completed and will be reset every time that a block ackframe is received. If this value is 0, block ack inactivity timeout won't be used.
    • Set with class: ns3::UintegerValue
    • Underlying type: uint16_t 0:65535
    • Initial value: 0
    • Flags: construct write
  • BE_BlockAckInactivityTimeout: Represents max time (blocks of 1024 micro seconds) allowed for block ackinactivity for AC_BE. If this value isn't equal to 0 a timer start after that ablock ack setup is completed and will be reset every time that a block ackframe is received. If this value is 0, block ack inactivity timeout won't be used.
    • Set with class: ns3::UintegerValue
    • Underlying type: uint16_t 0:65535
    • Initial value: 0
    • Flags: construct write
  • BK_BlockAckInactivityTimeout: Represents max time (blocks of 1024 micro seconds) allowed for block ackinactivity for AC_BK. If this value isn't equal to 0 a timer start after that ablock ack setup is completed and will be reset every time that a block ackframe is received. If this value is 0, block ack inactivity timeout won't be used.
    • Set with class: ns3::UintegerValue
    • Underlying type: uint16_t 0:65535
    • Initial value: 0
    • Flags: construct write
  • ShortSlotTimeSupported: Whether or not short slot time is supported (only used by ERP APs or STAs).
    • Set with class: BooleanValue
    • Underlying type: bool
    • Initial value: true
    • Flags: construct write read
  • DcaTxop: The DcaTxop object.
  • VO_EdcaTxopN: Queue that manages packets belonging to AC_VO access class.
  • VI_EdcaTxopN: Queue that manages packets belonging to AC_VI access class.
  • BE_EdcaTxopN: Queue that manages packets belonging to AC_BE access class.
  • BK_EdcaTxopN: Queue that manages packets belonging to AC_BK access class.

Attributes defined in parent class ns3::WifiMac

  • CtsTimeout: When this timeout expires, the RTS/CTS handshake has failed.
    • Set with class: ns3::TimeValue
    • Underlying type: Time –9223372036854775808.0ns:+9223372036854775807.0ns
    • Initial value: +75000.0ns
    • Flags: construct write read
  • AckTimeout: When this timeout expires, the DATA/ACK handshake has failed.
    • Set with class: ns3::TimeValue
    • Underlying type: Time –9223372036854775808.0ns:+9223372036854775807.0ns
    • Initial value: +75000.0ns
    • Flags: construct write read
  • BasicBlockAckTimeout: When this timeout expires, the BASIC_BLOCK_ACK_REQ/BASIC_BLOCK_ACK handshake has failed.
    • Set with class: ns3::TimeValue
    • Underlying type: Time –9223372036854775808.0ns:+9223372036854775807.0ns
    • Initial value: +281000.0ns
    • Flags: construct write read
  • CompressedBlockAckTimeout: When this timeout expires, the COMPRESSED_BLOCK_ACK_REQ/COMPRESSED_BLOCK_ACK handshake has failed.
    • Set with class: ns3::TimeValue
    • Underlying type: Time –9223372036854775808.0ns:+9223372036854775807.0ns
    • Initial value: +107000.0ns
    • Flags: construct write read
  • Sifs: The value of the SIFS constant.
    • Set with class: ns3::TimeValue
    • Underlying type: Time –9223372036854775808.0ns:+9223372036854775807.0ns
    • Initial value: +16000.0ns
    • Flags: construct write read
  • EifsNoDifs: The value of EIFS-DIFS.
    • Set with class: ns3::TimeValue
    • Underlying type: Time –9223372036854775808.0ns:+9223372036854775807.0ns
    • Initial value: +60000.0ns
    • Flags: construct write read
  • Slot: The duration of a Slot.
    • Set with class: ns3::TimeValue
    • Underlying type: Time –9223372036854775808.0ns:+9223372036854775807.0ns
    • Initial value: +9000.0ns
    • Flags: construct write read
  • Pifs: The value of the PIFS constant.
    • Set with class: ns3::TimeValue
    • Underlying type: Time –9223372036854775808.0ns:+9223372036854775807.0ns
    • Initial value: +25000.0ns
    • Flags: construct write read
  • Rifs: The value of the RIFS constant.
    • Set with class: ns3::TimeValue
    • Underlying type: Time –9223372036854775808.0ns:+9223372036854775807.0ns
    • Initial value: +2000.0ns
    • Flags: construct write read
  • MaxPropagationDelay: The maximum propagation delay. Unused for now.
    • Set with class: ns3::TimeValue
    • Underlying type: Time –9223372036854775808.0ns:+9223372036854775807.0ns
    • Initial value: +3333.0ns
    • Flags: construct write read
  • Ssid: The ssid we want to belong to.
    • Set with class: SsidValue
    • Underlying type: Ssid
    • Initial value: default
    • Flags: construct write read

No TraceSources are defined for this type.

TraceSources defined in parent class ns3::RegularWifiMac

TraceSources defined in parent class ns3::WifiMac

  • MacTx: A packet has been received from higher layers and is being processed in preparation for queueing for transmission.
    Callback signature: ns3::Packet::TracedCallback
  • MacTxDrop: A packet has been dropped in the MAC layer before being queued for transmission.
    Callback signature: ns3::Packet::TracedCallback
  • MacPromiscRx: A packet has been received by this device, has been passed up from the physical layer and is being forwarded up the local protocol stack. This is a promiscuous trace.
    Callback signature: ns3::Packet::TracedCallback
  • MacRx: A packet has been received by this device, has been passed up from the physical layer and is being forwarded up the local protocol stack. This is a non-promiscuous trace.
    Callback signature: ns3::Packet::TracedCallback
  • MacRxDrop: A packet has been dropped in the MAC layer after it has been passed up from the physical layer.
    Callback signature: ns3::Packet::TracedCallback

Size of this type is 496 bytes (on a 64-bit architecture).

Definition at line 54 of file mesh-wifi-interface-mac.h.

Member Typedef Documentation

Definition at line 162 of file mesh-wifi-interface-mac.h.

Constructor & Destructor Documentation

ns3::MeshWifiInterfaceMac::MeshWifiInterfaceMac ( )

C-tor.

Definition at line 77 of file mesh-wifi-interface-mac.cc.

References m_coefficient, ns3::MESH, NS_LOG_FUNCTION, and ns3::RegularWifiMac::SetTypeOfStation().

+ Here is the call graph for this function:

ns3::MeshWifiInterfaceMac::~MeshWifiInterfaceMac ( )
virtual

D-tor.

Definition at line 86 of file mesh-wifi-interface-mac.cc.

References NS_LOG_FUNCTION.

Member Function Documentation

int64_t ns3::MeshWifiInterfaceMac::AssignStreams ( int64_t  stream)

Assign a fixed random variable stream number to the random variables used by this model.

Return the number of streams (possibly zero) that have been assigned.

Parameters
streamfirst stream index to use
Returns
the number of stream indices assigned by this model

Definition at line 151 of file mesh-wifi-interface-mac.cc.

References m_coefficient, m_plugins, NS_LOG_FUNCTION, and ns3::RandomVariableStream::SetStream().

+ Here is the call graph for this function:

void ns3::MeshWifiInterfaceMac::DoDispose ( void  )
privatevirtual

Real d-tor.

Reimplemented from ns3::RegularWifiMac.

Definition at line 122 of file mesh-wifi-interface-mac.cc.

References ns3::EventId::Cancel(), ns3::RegularWifiMac::DoDispose(), m_beaconSendEvent, m_plugins, and NS_LOG_FUNCTION.

+ Here is the call graph for this function:

void ns3::MeshWifiInterfaceMac::DoInitialize ( void  )
privatevirtual

Initialize() implementation.

This method is called only once by Initialize(). If the user calls Initialize() multiple times, DoInitialize() is called only the first time.

Subclasses are expected to override this method and chain up to their parent's implementation once they are done. It is safe to call GetObject() and AggregateObject() from within this method.

Reimplemented from ns3::RegularWifiMac.

Definition at line 131 of file mesh-wifi-interface-mac.cc.

References ns3::EventId::Cancel(), ns3::Time::GetSeconds(), ns3::UniformRandomVariable::GetValue(), ns3::EventId::IsRunning(), m_beaconEnable, m_beaconSendEvent, m_coefficient, m_randomStart, m_tbtt, ns3::Simulator::Now(), NS_ASSERT, NS_LOG_FUNCTION, ns3::Simulator::Schedule(), ns3::Seconds(), SendBeacon(), and ns3::ObjectBase::SetAttribute().

+ Here is the call graph for this function:

void ns3::MeshWifiInterfaceMac::Enqueue ( Ptr< const Packet packet,
Mac48Address  to,
Mac48Address  from 
)
virtual
Parameters
packetthe packet to send.
tothe address to which the packet should be sent.
fromthe address from which the packet should be sent.

The packet should be enqueued in a tx queue, and should be dequeued as soon as the channel access function determines that access is granted to this MAC. The extra parameter "from" allows this device to operate in a bridged mode, forwarding received frames without altering the source address.

Reimplemented from ns3::RegularWifiMac.

Definition at line 94 of file mesh-wifi-interface-mac.cc.

References ForwardDown(), and NS_LOG_FUNCTION.

+ Here is the call graph for this function:

void ns3::MeshWifiInterfaceMac::Enqueue ( Ptr< const Packet packet,
Mac48Address  to 
)
virtual
Parameters
packetthe packet to send.
tothe address to which the packet should be sent.

The packet should be enqueued in a tx queue, and should be dequeued as soon as the channel access function determines that access is granted to this MAC.

Implements ns3::RegularWifiMac.

Definition at line 100 of file mesh-wifi-interface-mac.cc.

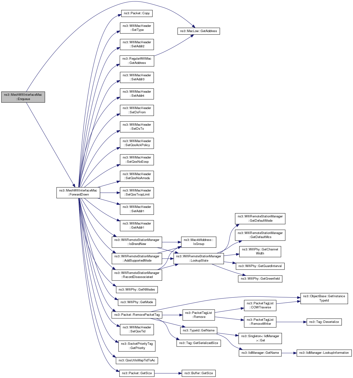
References ForwardDown(), ns3::MacLow::GetAddress(), ns3::RegularWifiMac::m_low, and NS_LOG_FUNCTION.

+ Here is the call graph for this function:

void ns3::MeshWifiInterfaceMac::FinishConfigureStandard ( enum WifiPhyStandard  standard)
virtual
Parameters
standardthe phy standard to be used

This method is called by ns3::WifiMac::ConfigureStandard to complete the configuration process for a requested phy standard.

This method may be overriden by a derived class (e.g., in order to apply DCF or EDCA parameters specific to the usage model it is dealing with), in which case the reimplementation may choose to deal with certain values in the WifiPhyStandard enumeration, and chain up to this implementation to deal with the remainder.

Reimplemented from ns3::RegularWifiMac.

Definition at line 549 of file mesh-wifi-interface-mac.cc.

References ns3::RegularWifiMac::FinishConfigureStandard(), ns3::RegularWifiMac::m_dca, and m_standard.

+ Here is the call graph for this function:

void ns3::MeshWifiInterfaceMac::ForwardDown ( Ptr< const Packet packet,
Mac48Address  from,
Mac48Address  to 
)
private
bool ns3::MeshWifiInterfaceMac::GetBeaconGeneration ( ) const
private

Get current beaconing status.

Definition at line 372 of file mesh-wifi-interface-mac.cc.

References ns3::EventId::IsRunning(), and m_beaconSendEvent.

Referenced by GetTypeId().

+ Here is the call graph for this function:

+ Here is the caller graph for this function:

Time ns3::MeshWifiInterfaceMac::GetBeaconInterval ( ) const
Returns
interval between two beacons

Definition at line 361 of file mesh-wifi-interface-mac.cc.

References m_beaconInterval.

Referenced by Report(), and ScheduleNextBeacon().

+ Here is the caller graph for this function:

uint16_t ns3::MeshWifiInterfaceMac::GetFrequencyChannel ( ) const

Current channel Id.

Definition at line 178 of file mesh-wifi-interface-mac.cc.

References ns3::WifiPhy::GetChannelNumber(), ns3::Object::GetObject(), ns3::RegularWifiMac::m_phy, NS_ASSERT, NS_LOG_FUNCTION, and third::phy.

Referenced by Report().

+ Here is the call graph for this function:

+ Here is the caller graph for this function:

uint32_t ns3::MeshWifiInterfaceMac::GetLinkMetric ( Mac48Address  peerAddress)

Definition at line 488 of file mesh-wifi-interface-mac.cc.

References m_linkMetricCallback.

Mac48Address ns3::MeshWifiInterfaceMac::GetMeshPointAddress ( ) const

Definition at line 508 of file mesh-wifi-interface-mac.cc.

References m_mpAddress.

Referenced by SendBeacon().

+ Here is the caller graph for this function:

WifiPhyStandard ns3::MeshWifiInterfaceMac::GetPhyStandard ( ) const

Definition at line 562 of file mesh-wifi-interface-mac.cc.

References m_standard.

Time ns3::MeshWifiInterfaceMac::GetTbtt ( ) const

Next beacon frame time.

This is supposed to be used by any entity managing beacon collision avoidance (e.g. Peer management protocol in 802.11s)

Definition at line 377 of file mesh-wifi-interface-mac.cc.

References m_tbtt.

Referenced by ShiftTbtt().

+ Here is the caller graph for this function:

TypeId ns3::MeshWifiInterfaceMac::GetTypeId ( void  )
static
void ns3::MeshWifiInterfaceMac::InstallPlugin ( Ptr< MeshWifiInterfaceMacPlugin plugin)

Install plugin.

Todo:
return unique ID to allow unregister plugins

Definition at line 167 of file mesh-wifi-interface-mac.cc.

References m_plugins, NS_LOG_FUNCTION, and ns3::MeshWifiInterfaceMacPlugin::SetParent().

+ Here is the call graph for this function:

void ns3::MeshWifiInterfaceMac::Receive ( Ptr< Packet packet,
WifiMacHeader const *  hdr 
)
privatevirtual
void ns3::MeshWifiInterfaceMac::Report ( std::ostream &  os) const
void ns3::MeshWifiInterfaceMac::ResetStats ( )

Definition at line 543 of file mesh-wifi-interface-mac.cc.

References m_stats.

void ns3::MeshWifiInterfaceMac::ScheduleNextBeacon ( )
private

Schedule next beacon.

Definition at line 394 of file mesh-wifi-interface-mac.cc.

References GetBeaconInterval(), m_beaconSendEvent, m_tbtt, ns3::Simulator::Schedule(), and SendBeacon().

Referenced by SendBeacon().

+ Here is the call graph for this function:

+ Here is the caller graph for this function:

void ns3::MeshWifiInterfaceMac::SendBeacon ( )
private
void ns3::MeshWifiInterfaceMac::SendManagementFrame ( Ptr< Packet frame,
const WifiMacHeader hdr 
)
void ns3::MeshWifiInterfaceMac::SetBeaconGeneration ( bool  enable)

Enable/disable beacons.

Definition at line 366 of file mesh-wifi-interface-mac.cc.

References m_beaconEnable, and NS_LOG_FUNCTION.

Referenced by GetTypeId().

+ Here is the caller graph for this function:

void ns3::MeshWifiInterfaceMac::SetBeaconInterval ( Time  interval)

Set interval between two successive beacons.

Definition at line 355 of file mesh-wifi-interface-mac.cc.

References m_beaconInterval, and NS_LOG_FUNCTION.

void ns3::MeshWifiInterfaceMac::SetLinkMetricCallback ( Callback< uint32_t, Mac48Address, Ptr< MeshWifiInterfaceMac > >  cb)

Definition at line 498 of file mesh-wifi-interface-mac.cc.

References m_linkMetricCallback.

void ns3::MeshWifiInterfaceMac::SetLinkUpCallback ( Callback< void >  linkUp)
virtual
Parameters
linkUpthe callback to invoke when the link becomes up.

Reimplemented from ns3::RegularWifiMac.

Definition at line 111 of file mesh-wifi-interface-mac.cc.

References NS_LOG_FUNCTION, and ns3::RegularWifiMac::SetLinkUpCallback().

+ Here is the call graph for this function:

void ns3::MeshWifiInterfaceMac::SetMeshPointAddress ( Mac48Address  a)

Definition at line 503 of file mesh-wifi-interface-mac.cc.

References m_mpAddress.

void ns3::MeshWifiInterfaceMac::SetRandomStartDelay ( Time  interval)

Set maximum initial random delay before first beacon.

Definition at line 349 of file mesh-wifi-interface-mac.cc.

References m_randomStart, and NS_LOG_FUNCTION.

void ns3::MeshWifiInterfaceMac::ShiftTbtt ( Time  shift)

Shift TBTT.

This is supposed to be used by any entity managing beacon collision avoidance (e.g. Peer management protocol in 802.11s)

Attention
User of ShiftTbtt () must take care to not shift it to the past.

Definition at line 382 of file mesh-wifi-interface-mac.cc.

References ns3::Simulator::Cancel(), GetTbtt(), m_beaconSendEvent, m_tbtt, ns3::Simulator::Now(), NS_ASSERT, ns3::Simulator::Schedule(), and SendBeacon().

+ Here is the call graph for this function:

bool ns3::MeshWifiInterfaceMac::SupportsSendFrom ( ) const
virtual
Returns
if this MAC supports sending from arbitrary address.

The interface may or may not support sending from arbitrary address. This function returns true if sending from arbitrary address is supported, false otherwise.

Reimplemented from ns3::RegularWifiMac.

Definition at line 106 of file mesh-wifi-interface-mac.cc.

void ns3::MeshWifiInterfaceMac::SwitchFrequencyChannel ( uint16_t  new_id)

Switch channel.

Todo:
Correct channel switching is:
  1. Interface down, e.g. to stop packets from layer 3
  2. Wait before all output queues will be empty
  3. Switch PHY channel
  4. Interface up

Now we use dirty channel switch – just change frequency

Definition at line 194 of file mesh-wifi-interface-mac.cc.

References ns3::Object::GetObject(), ns3::RegularWifiMac::m_dcfManager, ns3::RegularWifiMac::m_phy, ns3::DcfManager::NotifyNavResetNow(), NS_ASSERT, NS_LOG_FUNCTION, third::phy, ns3::Seconds(), and ns3::WifiPhy::SetChannelNumber().

+ Here is the call graph for this function:

Member Data Documentation

bool ns3::MeshWifiInterfaceMac::m_beaconEnable
private

whether beaconing is enabled

Definition at line 169 of file mesh-wifi-interface-mac.h.

Referenced by DoInitialize(), and SetBeaconGeneration().

Time ns3::MeshWifiInterfaceMac::m_beaconInterval
private

Beaconing interval.

Definition at line 171 of file mesh-wifi-interface-mac.h.

Referenced by GetBeaconInterval(), GetTypeId(), SendBeacon(), and SetBeaconInterval().

EventId ns3::MeshWifiInterfaceMac::m_beaconSendEvent
private

"Timer" for the next beacon

Definition at line 182 of file mesh-wifi-interface-mac.h.

Referenced by DoDispose(), DoInitialize(), GetBeaconGeneration(), ScheduleNextBeacon(), SendBeacon(), and ShiftTbtt().

Ptr<UniformRandomVariable> ns3::MeshWifiInterfaceMac::m_coefficient
private

Add randomness to beacon generation.

Definition at line 205 of file mesh-wifi-interface-mac.h.

Referenced by AssignStreams(), DoInitialize(), and MeshWifiInterfaceMac().

Callback<uint32_t, Mac48Address, Ptr<MeshWifiInterfaceMac> > ns3::MeshWifiInterfaceMac::m_linkMetricCallback
private

Definition at line 185 of file mesh-wifi-interface-mac.h.

Referenced by GetLinkMetric(), and SetLinkMetricCallback().

Mac48Address ns3::MeshWifiInterfaceMac::m_mpAddress
private

Mesh point address.

Definition at line 179 of file mesh-wifi-interface-mac.h.

Referenced by GetMeshPointAddress(), and SetMeshPointAddress().

PluginList ns3::MeshWifiInterfaceMac::m_plugins
private

List of all installed plugins.

Definition at line 184 of file mesh-wifi-interface-mac.h.

Referenced by AssignStreams(), DoDispose(), ForwardDown(), InstallPlugin(), Receive(), SendBeacon(), and SendManagementFrame().

Time ns3::MeshWifiInterfaceMac::m_randomStart
private

Maximum delay before first beacon.

Definition at line 173 of file mesh-wifi-interface-mac.h.

Referenced by DoInitialize(), GetTypeId(), and SetRandomStartDelay().

WifiPhyStandard ns3::MeshWifiInterfaceMac::m_standard
private

Current PHY standard: needed to configure metric.

Definition at line 202 of file mesh-wifi-interface-mac.h.

Referenced by FinishConfigureStandard(), and GetPhyStandard().

Statistics ns3::MeshWifiInterfaceMac::m_stats
private
Time ns3::MeshWifiInterfaceMac::m_tbtt
private

Time for the next frame.

Definition at line 175 of file mesh-wifi-interface-mac.h.

Referenced by DoInitialize(), GetTbtt(), ScheduleNextBeacon(), and ShiftTbtt().


The documentation for this class was generated from the following files: